第二世界·服务预约系统
项目创建流程
服务预约安装流程
服务预约流程图
服务预约小程序快速上线流程
服务预约次卡时长卡
本文档使用 MrDoc 发布
-
+
首页
服务预约流程图
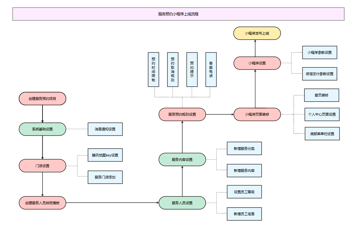
### 服务预约小程序上线流程  ### 服务预约小程序端操作流程 
xuezhenni
2024年12月6日 09:49
转发文档
收藏文档
上一篇
下一篇
手机扫码
复制链接
手机扫一扫转发分享
复制链接
Markdown文件
分享
链接
类型
密码
更新密码